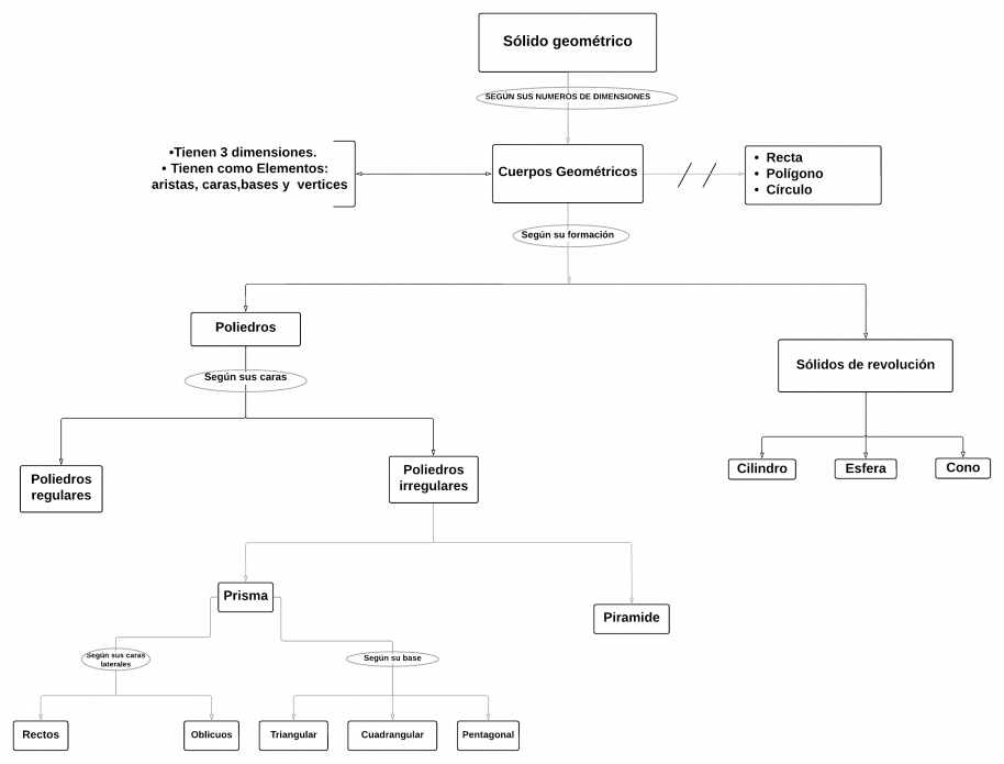
Mentefacto conceptual Cuerpos Geométricos
De WikiLev
Ir a la navegación
Ir a la búsqueda
Supraordinada
Isoordinadas
Exclusiones
Infraordinadas
Menú de navegación
Herramientas personales
Crear una cuenta
Acceder
Espacios de nombres
Página
Discusión
español
Vistas
Leer
Ver código fuente
Ver historial
Más
Buscar
Navegación
Página principal
Cambios recientes
Página aleatoria
Ayuda sobre MediaWiki
Herramientas
Lo que enlaza aquí
Cambios relacionados
Páginas especiales
Versión para imprimir
Enlace permanente
Información de la página
Citar esta página