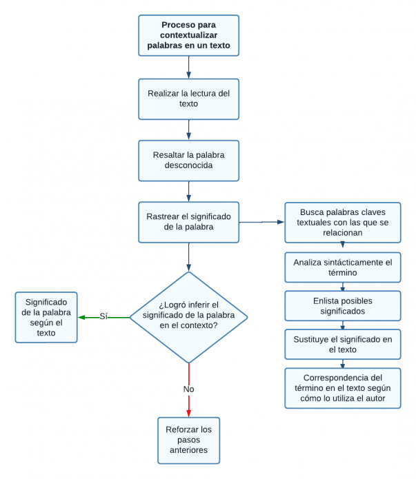
Flujograma de proceso para contextualizar palabras en un texto

De WikiLev
Ir a la navegación Ir a la búsqueda
Flujograma de proceso para contextualizar palabras en un texto.png

Pasos

Paso 1

Realizar correctamente la lectura en la que se encuentre la palabra desconocida o incomprendida en el texto o párrafo y de esta manera iniciamos el procedimiento de la contextualización.

Ejemplo:

Vas a preparar un desayuno nutritivo para mejorar tus fuerzas. Encuentras una receta de batido hecho con leche y ananá. Esta es una deliciosa fruta tropical que crece en una planta de suelo su comida es amarilla o blanca, muy jugosa y carnosa, tiene cascara gruesa de color amarillo y termina en una corona de hojas verdes con puntas.

Paso 2

Identifica la palabra incomprensible o distinta en el texto, subrayarla o pintarla para que sobresalgan del resto de palabras de la lectura.

Ejemplo:

La palabra incomprensible es ananá.

Paso 3

Se debe buscar pistas o claves textuales, las cuales nos ayudan a encontrar el significado de la palabra distinta o incomprensible.

Ejemplo:

En el texto dice que es una fruta tropical y es una planta que crece en el suelo, es muy jugosa y carnosa, tiene hojas verdes con puntas y su cáscara es amarilla.

Paso 4

Escribir el significado de la palabra incomprendida o diferente.

Ejemplo:

El significado de ananá es piña.