Archivo:Mentefacto conceptual celula.jpg

De WikiLev
Revisión del 04:39 20 may 2023 de Juanizav@lev.edu.ec (discusión | contribs.)
(difs.) ← Revisión anterior | Revisión actual (difs.) | Revisión siguiente → (difs.)
Ir a la navegación Ir a la búsqueda

Archivo original(1520 × 904 píxeles; tamaño de archivo: 70 kB; tipo MIME: image/jpeg)

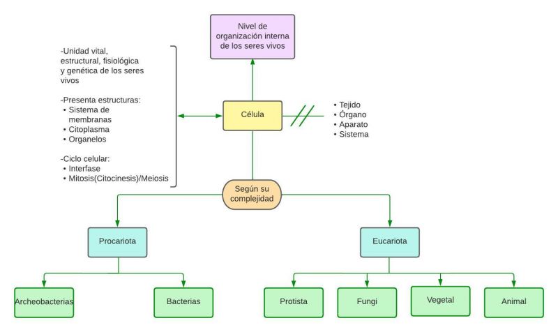
Mentefacto conceptual de la ceula

Historial del archivo

Haz clic sobre una fecha y hora para ver el archivo tal como apareció en ese momento.

Fecha y horaMiniaturaDimensionesUsuarioComentario
actual04:39 20 may 2023Miniatura de la versión del 04:39 20 may 20231520 × 904 (70 kB)Juanizav@lev.edu.ec (discusión | contribs.)

Las siguientes páginas usan este archivo: