Archivo:Mentefacto Numero Racional .png

De WikiLev
Revisión del 04:35 20 may 2023 de Ariana Martina (discusión | contribs.)
(difs.) ← Revisión anterior | Revisión actual (difs.) | Revisión siguiente → (difs.)
Ir a la navegación Ir a la búsqueda

Archivo original(1255 × 613 píxeles; tamaño de archivo: 36 kB; tipo MIME: image/png)

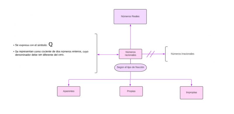
Mentefacto conceptual de Numeros Rcaionales

Historial del archivo

Haz clic sobre una fecha y hora para ver el archivo tal como apareció en ese momento.

Fecha y horaMiniaturaDimensionesUsuarioComentario
actual04:35 20 may 2023Miniatura de la versión del 04:35 20 may 20231255 × 613 (36 kB)Ariana Martina (discusión | contribs.)

No hay páginas que enlacen a este archivo.

Metadatos