Mentefacto conceptual celula
Mentefacto conceptual celula
Proposiciones con sus respectivos argumentos:
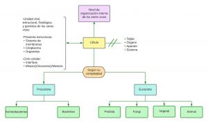
P1 Toda célula es nivel de organización interna de los seres vivos.
Porque todos los seres vivos están organizados por niveles internamente debido a la variedad y complejidad de las especies,uno de los niveles es la célula. Todos los seres vivos están formados por una o varias células ya que son las unidades más pequeñas que pueden tener vida. (“CK12-Foundation”)
P2.1 Toda célula es unidad vital de los seres vivos.
La célula es el componente básico de todos los seres vivos. El cuerpo humano está compuesto por billones de células. Le brindan estructura al cuerpo, absorben los nutrientes de los alimentos, convierten estos nutrientes en energía y realizan funciones especializadas. (“Access Medicina”)
P2.2 Toda célula es unidad estructural de los seres vivos.
La célula es la unidad estructural y funcional de la vida. En ella se realizan todos los procesos que hacen posible la constitución de las transformaciones vitales. Es una unidad que se repite en todos los seres vivos. (“Proyecto Biosfera”)
P2.3 Toda célula es unidad fisiológica de los seres vivos.
La célula realiza todos los procesos metabólicos que le permiten vivir. La célula es la unidad de origen (reproductiva) de los seres vivos. (“La Célula”)
P2.4 Toda célula es unidad genética de los seres vivos.
La célula contiene el material hereditario, a través del cual las características de una célula madre pasan a las células hijas. La información genética se transmite de una generación a la siguiente. (“La Célula”).
P2.5 Toda célula es ser que presenta estructuras de sistema de membranas
Las tres partes principales de la célula son la membrana celular, el núcleo y el citoplasma. La membrana celular rodea la célula y controla las sustancias que entran y salen. Dentro de la célula está el núcleo que contiene el nucléolo y la mayor parte del ADN celular, además es donde se produce casi todo el (“INSTITUTO NACIONAL DEL CANCER”)
P2.6 Toda célula es nivel de organización interna que cumple un ciclo celular.
El ciclo celular comprende toda una serie de acontecimientos o etapas que tienen lugar en la célula durante su crecimiento y división. Una célula pasa la mayor parte de su tiempo en la etapa llamada interfase, y durante este tiempo crece, duplica sus cromosomas y se prepara para una división celular. (“Ciclo Celular | NHGRI”).
P3 Ninguna célula es tejido.
El tejido vivo está conformado por células. Existen muchos tipos diferentes de células, pero todas tienen la misma estructura básica. Los tejidos son capas de células similares que cumplen con una función específica. Los diferentes tipos de tejidos se agrupan para formar órganos. (“Medlineplus”).
P3.1 Ninguna célula es órgano.
Las células constituyen tejidos, los tejidos constituyen órganos y los órganos constituyen sistemas de órganos. La función de un sistema de órganos depende de la actividad integrada de sus órganos. (“Khan Academy”)
P3.2 Ninguna célula es aparato.
El cuerpo tiene niveles de organización que se construyen unos sobre otros. Al reunir tejidos con funciones específicas formamos órganos y estos a su vez aparatos y sistemas. La célula se constituye en el nivel básico del resto de niveles internos. (“Khan Academy”)
P3.3 Ninguna célula es sistema.
El cuerpo tiene niveles de organización que se construyen unos sobre otros. Al reunir tejidos con funciones específicas formamos órganos y estos a su vez aparatos y sistemas. La célula se constituye en el nivel básico del resto de niveles internos. (“Khan Academy”)
P4.1 Alguna célula según su complejidad es procariota.
Porque hay células que carecen de envoltura nuclear, su ADN se encuentra formado estructuras esféricas denominadas plásmidos, también carecen de un sistema de membranas, algunas células procariotas son de alimentación autótrofas o heterótrofas, no presentan mitocondrias, ellos obtienen energía a través de la degradación de compuestos orgánicos. (“Ecologia Verde”)
P4.1.2 Alguna célula procariota es bacteria.
Porque la bacteria es un ser vivo unicelular que su material genético está libre en el citoplasma y no está encerrada dentro de un núcleo. Además los procariontes son organismos unicelulares que pertenecen a los dominios Bacteria y Archaea. (“Khan Academy”)
P4.2 Alguna célula según su complejidad es eucariota
Porque son células más evolucionadas que pueden formar seres pluricelulares y que su material genético está contenido en un núcleo. (“Diferenciador”).
P4.2.1 Alguna célula eucariota es protista.
Porque son las células eucariotas más primitivas que en su mayoría forman seres unicelulares y seres pluricelulares con poca complejidad. (“CK12-Foundation”)
P4.2.2 Alguna célula eucariota es fungi.
Porque el hongo es un organismo que tiene células con núcleo y que requieren de otros seres vivos para obtener su alimento (Heterótrofos). (“Concepto”).
P4.2.3 Alguna célula eucariota es vegetal.
Porque las plantas son seres pluricelulares que solo pueden estar estructurados por células Eucariotas. (“Khan Academy”).
P4.2.4 Alguna célula eucariota es animal.
Porque los animales son los seres vivos más evolucionados conocidos en la actualidad por lo que están formados por el tipo de células más evolucionadas que son las células eucariotas. (“Khan Academy”).
Mentefactos proposicionales:
Mentefacto P1
Mentefacto P2.1
Mentefacto 2.2
Mentefacto 2.3
Mentefacto 2.4
Mentefacto 2.5
Mentefacto 2.6
Mentefacto 3
Mentefacto proposicional 3.1
Bibliografias:
Works Cited
“Access Medicina.” Mhmedical.com, 2013, accessmedicina.mhmedical.com/content.aspx?bookid=1502§ionid=94733584#:~:text=La%20c%C3%A9lula%20es%20la%20unidad. Accessed 20 Apr. 2023.
“Célula Procariota: Características, Partes Y Funciones.” Ecologiaverde.com, www.ecologiaverde.com/celula-procariota-caracteristicas-partes-y-funciones-4050.html#:~:text=Una%20c%C3%A9lula%20procariota%20es%20aquella. Accessed 19 Apr. 2023.
“Ciclo Celular | NHGRI.” Genome.gov, www.genome.gov/es/genetics-glossary/Ciclo-celular#:~:text=El%20ciclo%20celular%20comprende%20toda.
“CK12-Foundation.” Flexbooks.ck12.org, flexbooks.ck12.org/cbook/ck-12-conceptos-de-ciencias-de-la-vida-grados-6-8-en-espanol/section/6.1/primary/lesson/caracter%C3%ADsticas-de-los-protistas/#:~:text=Los%20protistas%20son%20eucariotas%20%2C%20lo. Accessed 19 Apr. 2023.
“Concepto.” Concepto, concepto.de/reino-fungi/#:~:text=Las%20c%C3%A9lulas%20de%20los%20hongos.
“Diferenciador.” Diferenciador, www.diferenciador.com/tipos-de-celulas/#:~:text=La%20c%C3%A9lula%20eucariota%20define%20al. Accessed 19 Apr. 2023.
“Ecologia Verde.” Medlineplus.gov, medlineplus.gov/spanish/ency/article/004012.htm#:~:text=El%20tejido%20vivo%20est%C3%A1%20conformado.
Educativo, Portal. “Niveles de Organización de Los Seres Vivos Y Su Integración.” Www.portaleducativo.net, www.portaleducativo.net/sexto-basico/745/niveles-de-organizacion-de-los-seres-vivos-y-su-integracion#:~:text=La%20materia%20se%20organiza%20en.
“INSTITUTO NACIONAL DEL CANCER.” Www.cancer.gov, 2 Feb. 2011, www.cancer.gov/espanol/publicaciones/diccionarios/diccionario-cancer/def/celula.
“Khan Academy.” Khan Academy, es.khanacademy.org/science/biology/principles-of-physiology/body-structure-and-homeostasis/a/tissues-organs-organ-systems#:~:text=Las%20c%C3%A9lulas%20constituyen%20tejidos%2C%20los.
“Khan Academy.” Khan Academy, es.khanacademy.org/science/ap-biology/gene-expression-and-regulation/dna-and-rna-structure/a/prokaryote-structure#:~:text=Los%20procariontes%20son%20organismos%20unicelulares.
“La Célula.” Www.uco.es, May 22AD, www.uco.es/organiza/departamentos/anatomia-y-anat-patologica/libro/lacelula.htm#:~:text=La%20c%C3%A9lula%20es%20la%20unidad. Accessed 19 Apr. 2023.
“Medlineplus.” Medlineplus.gov, medlineplus.gov/spanish/ency/article/004012.htm#:~:text=Los%20%C3%B3rganos%20tambi%C3%A9n%20cambian%20a. Accessed 22 Apr. 2023.
“Proyecto Biosfera.” Recursos.cnice.mec.es, recursos.cnice.mec.es/biosfera/alumno/2bachillerato/La_celula/index.htm#:~:text=La%20c%C3%A9lula%20es%20la%20unidad. Accessed 19 Apr. 2023.
